IM(中国)动态

News

电气技术

Electrical Technology

干货丨电气控制线路图的画法及特点

  电气线路     1、常用的有自锁、互锁、正/反转、星/三角、串自耦变压器、串电阻等,在条件允许下,尽可能用实物进行安装、调试。加强对线路的了解,有时间最好对线路进行分析、改进。     2、一般设备中用到的元件种类不是很多,在了解了元件的功能后,可以根据元件的特点进行对线路的完善...

电气行业常见的安全隐患

  一、作业类隐患     1、随意移动、损坏、拆除安全设施或移作他用;   2、非电工私接电源或拆装电气设备;   3、闸刀式电源开关带负荷拉闸,造成闸刀受损;   4、将电源线钩挂在闸刀上或直接插入插座内使用;   5、使用手持电动工具或建筑电动机械未经漏电保护器;   6、潜水泵在工作时,在...

学丨解析高压断路器和隔离开关的区别

  高压断路器(或称高压开关)是变电所主要的电力控制设备,具有灭弧特性,当系统正常运行时,它能切断和接通线路及各种电气设备的空载和负载电流;当系统发生故障时,它和继电保护配合,能迅速切断故障电流,以防止扩大事故范围。     隔离开关没有灭弧装置,虽然规程规定其可以操作于负荷电流...

周推送丨解读电气一次设备与二次设备的区别

  一次设备是指直接用于生产、输送和分配电能的生产过程的高压电气设备。它包括发电机、变压器、断路器、隔离开关、自动开关、接触器、刀开关、母线、输电线路、电力电缆、电抗器、电动机等。     由一次设备相互连接,构成发电、输电、配电或进行其他生产过程的电气设备称为一次设备。 &nbsp...

【学】开关柜凝露、绝缘受潮原因及预防措施

  高压开关柜由于受到安装条件限制,结构日趋小型化,内部结构紧凑、带电体的相间及对地距离缩小,因此对环境因素等要求就相对较高。由于电气运行环境、制造等原因,特別是在天气温差较大时,开关柜极易形成凝露。在高湿度环境中,空气介质的绝缘性能大大下降,同时高压电极在髙湿度环境中非常容易发生局部放电;固...

电气主接线图读图方法及分析

一、了解发电厂或变电所的基本情况     1.发电厂或变电所在系统中的地位和作用。是指该发电厂和变电所在电力系统中的重要程度,如果全厂或全所停电或造成什么影响。还有对发电厂要了解它的总容量,对变电所要了解它的供电范围。     2.发电厂或变电所的类型。对...

【设备讲解】6kV开关联锁/防止误操作的保护

6kV开关-柜内联锁     1 ►接地开关和断路器在分闸位置时,手车才能从“试验/隔离”位置移至工作位置(或返回)。手车在中间位置时,开关的操作被机械闭锁。当手车带有闭锁电磁铁时,该电气联锁也起作用。     2 ►断路器只有在手车处于“试验/隔离”位置或“工作”位置时才能进行...

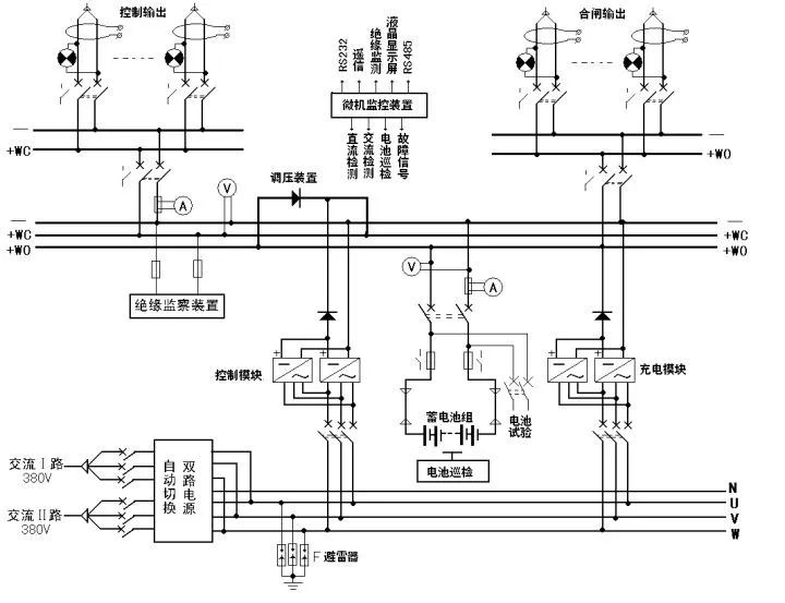
被称为变电站的“心脏”,直流屏的这些知识须知

今天我们来介绍一下直流电压控制屏及电池屏组,简称直流屏。   直流屏的作用是为高压开关在正常运行和事故状态下的分合闸、继电保护、事故照明等提供直流电源。直流屏的可靠性是其他电源装置不可替代的。   目前,直流屏主要用于大中小型发电厂和变电站中。如下图可看出,直流屏主要由交流电源输入单元...

一文解读丨被混淆的变电站、开闭所、变电所、配电房、箱变

有很多电力人一直对这几个名词很模糊,搞不清楚他们之间的区别,今天咱们就来深入的探讨下他们之间到底是如何定义区分的。按级别高低逐一介绍   变电站   定义:变电站,改变电压的场所。为了把发电厂发出来的电能输送到较远的地方,必须把电压升高,变为高压电,到用户附近再按需要把电压降低,这种升降电压...